胖东来发布调整公告:珠宝黄金区域今起采取预约购买方式
1月3日,胖东来唯初珠宝有限公司发布调整公告。
胖东来珠宝黄金区域自2025年1月4日起采取预约购买方式。每日上午9点首批发放50个预约号,接待完首批顾客后,将根据现场情况不定时放号。

这是继1月1日起,购买胖东来珠宝首饰不再提供免费调换服务后,胖东来珠宝黄金区域又一次重大调整。
1月1日,胖东来发布2024年集团经营数据,其中,许昌店珠宝类全年销售额为15.46亿元。
1月4日10时,许昌日报记者在胖东来时代广场黄金珠宝区域看到,各柜台前都挤满了选购的顾客,黄金柜台前更是接踵摩肩。“早上第一批预约号不到10秒就没了。”一位顾客告诉记者,今天是周六,来胖东来选购黄金珠宝的顾客格外多。

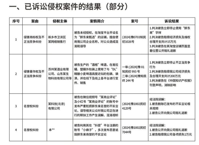
此外,1月3日深夜,胖东来商贸集团发布《胖东来关于侵权行为的处理公示》,包含四起已诉讼侵权案件及多个已取证拟起诉的侵权账号,其中一起案件的被告被判决赔偿胖东来经济损失及合理开支共计200万元。

公示内容显示,目前网络和实体经营中出现大量利用胖东来名义的各种侵权行为,此类侵权是不尊重他人权益、违反社会秩序、法律秩序的表现,也会破坏公平竞争的市场环境、严重损害到顾客的消费安全和消费权益,导致社会资源的浪费,伤害社会诚信。这种因无知和法律意识淡薄,实施的侵权甚至是犯罪行为,不仅伤害他人、伤害社会、也伤害了自己。


胖东来表示,对于侵权行为坚决予以抵制,一经发现,会在第一时间进行取证,并通过法律途径追究其侵权责任。希望通过对侵权行为处理的公示,让大家知晓并注意甄别,启发和引导大家重视并了解侵权的危害,主动维护和尊重他人的知识产权及其他合法权益,共同监督、创造和维护真诚、公平、正义、文明、和谐的社会环境,保障和维护企业、消费者的合法权益,更好地推动法治建设的进步。
